OngoingEcomonitoring
STDEcomonitoring
106
0
0
0
Mode:Full
License
:Public Domain
Creation time:2022-09-23 05:47:42Update time:2023-08-24 05:21:41
Description
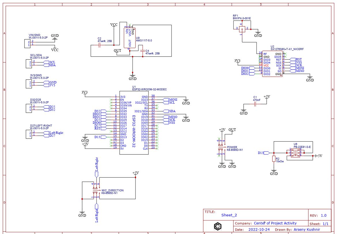
Project contents two parts: sensor shield and main shield
Design Drawing
The preview image was not generated, please save it again in the editor.BOM
Bom empty
CloneAdd to Album
0
0
Share
Report
Followers0|Likes0
Related projects
Empty


Comment