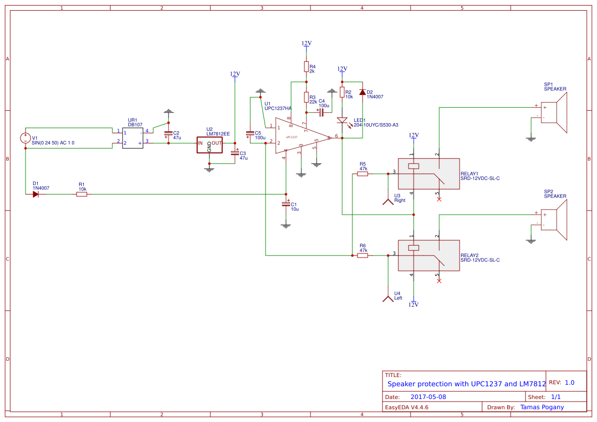
OngoingSpeaker protector upc1237
STDSpeaker protector upc1237
313
0
0
0
Mode:Full
License
:Public Domain
Creation time:2018-09-29 12:57:12Update time:2022-10-13 10:00:49
Description
Design Drawing
The preview image was not generated, please save it again in the editor.BOM
Bom empty
CloneAdd to Album
0
0
Share
Report
Project Members
Followers0|Likes0
Related projects
Empty


Comment