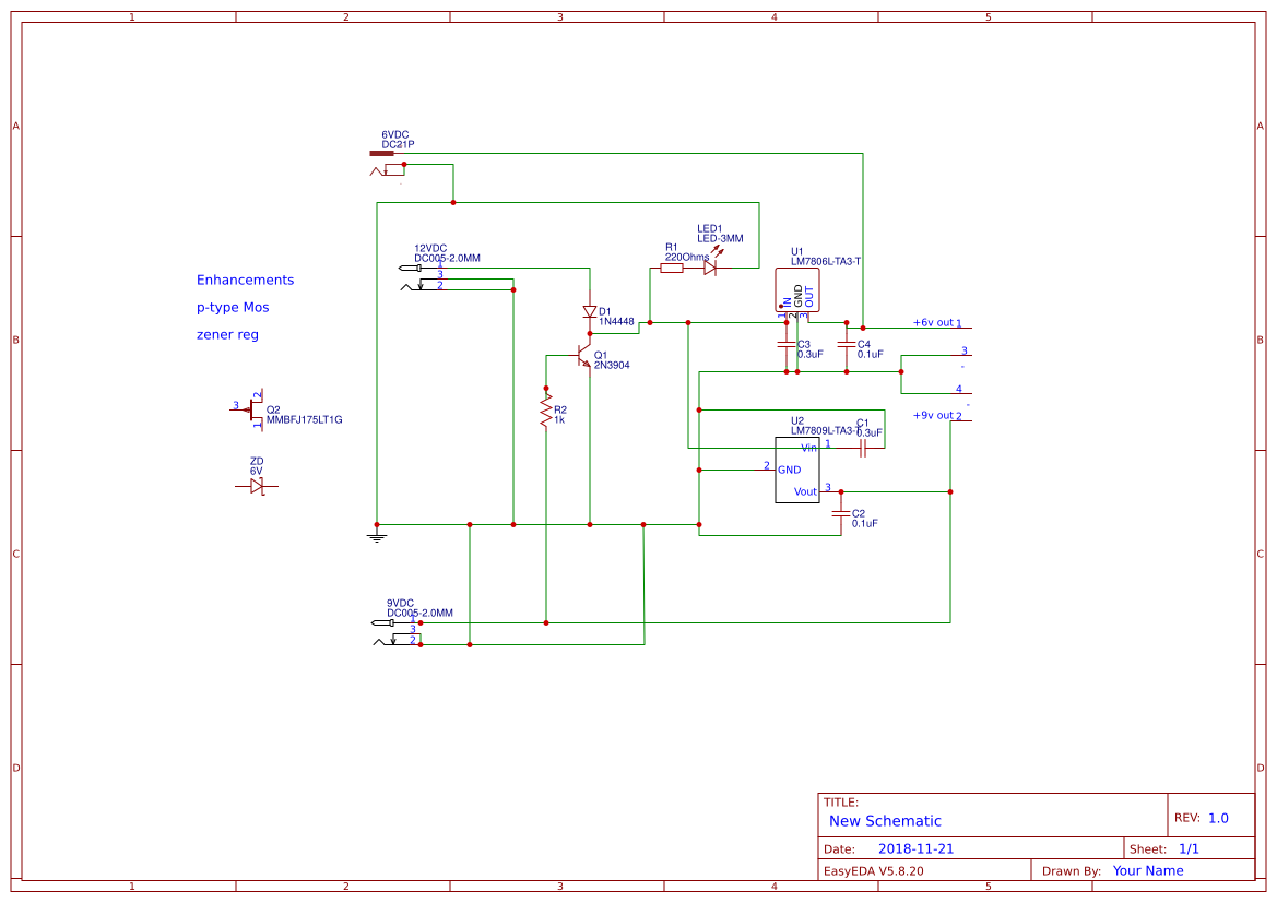
OngoingTransistor-based voltage regulator
STDTransistor-based voltage regulator
363
0
0
0
Mode:Full
License
:Public Domain
Creation time:2018-11-27 12:21:14Update time:2022-09-16 17:30:38
Description
Design Drawing
The preview image was not generated, please save it again in the editor.BOM
Bom empty
CloneAdd to Album
0
0
Share
Report
Project Members
Followers0|Likes0
Related projects
Empty


Comment