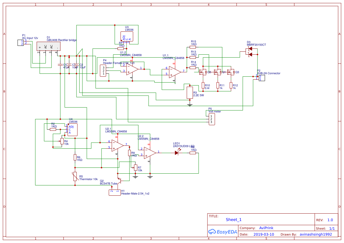
Ongoing1 amp electronic load with fan
STD1 amp electronic load with fan
452
0
0
0
Mode:Full
License
:Public Domain
Creation time:2019-03-10 18:40:44Update time:2023-01-22 12:49:39
Description
Design Drawing
The preview image was not generated, please save it again in the editor.BOM
Bom empty
CloneAdd to Album
0
0
Share
Report
Project Members
Followers0|Likes0
Related projects
Empty


Comment