OngoingProject finle
STDProject finle
158
0
0
0
Mode:Full
License
:Public Domain
Creation time:2021-04-17 15:11:37Update time:2021-08-21 19:38:26
Description
interface
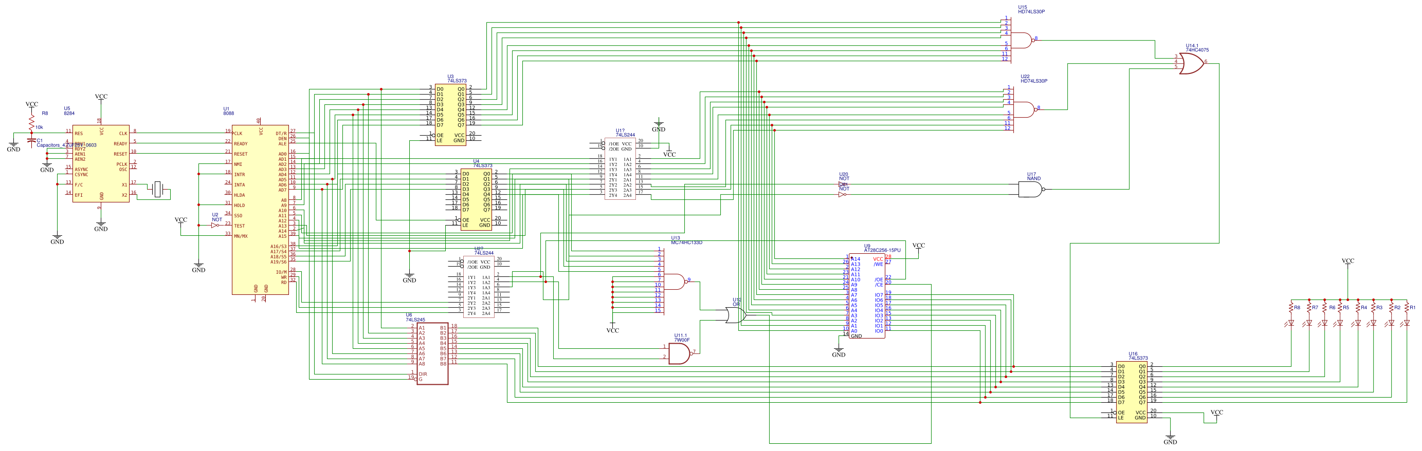
Design Drawing
The preview image was not generated, please save it again in the editor.BOM
Bom empty
CloneAdd to Album
0
0
Share
Report
Project Members
Followers0|Likes0
Related projects
Empty


Comment