Ongoinglampada
STDlampada
44
0
0
0
Mode:Full
License
:Public Domain
Creation time:2022-10-13 15:11:38Update time:2022-10-19 18:02:25
Description
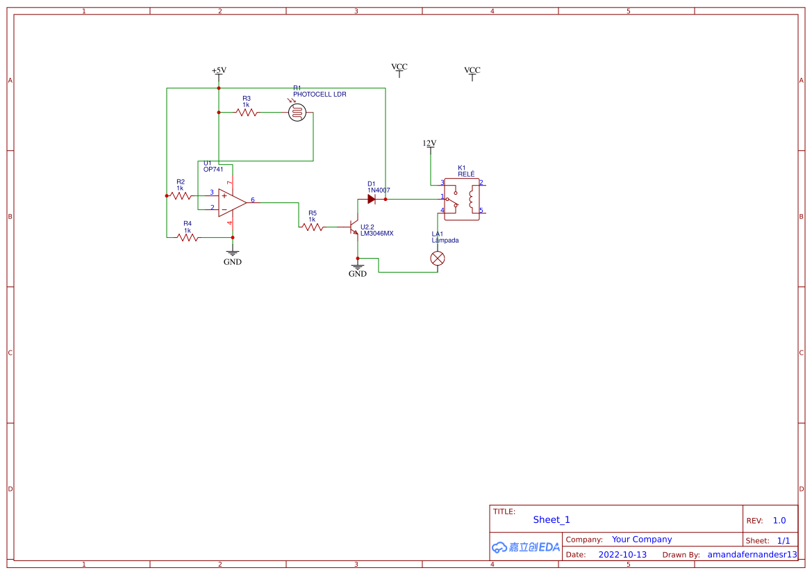
Atividade LEP - Amanda e Lucas
Design Drawing
The preview image was not generated, please save it again in the editor.BOM
Bom empty
CloneAdd to Album
0
0
Share
Report
Project Members
Followers0|Likes0
Related projects
Empty


Comment