OngoingFan Dimmer
STDFan Dimmer
456
0
0
0
Mode:Full
License
:Public Domain
Creation time:2019-08-19 10:07:58Update time:2020-12-05 13:51:51
Description
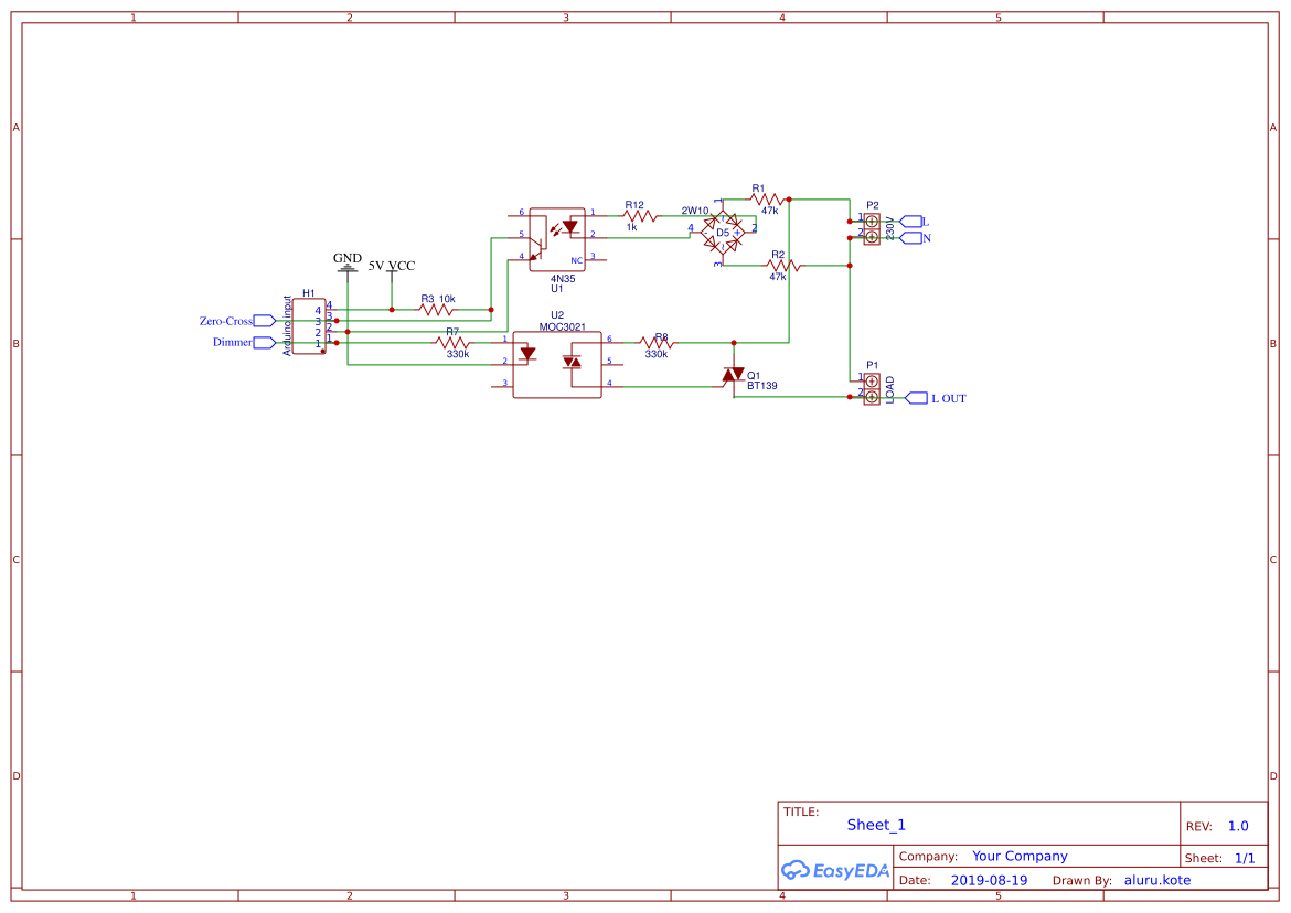
Design Drawing
The preview image was not generated, please save it again in the editor.BOM
Bom empty
CloneAdd to Album
0
0
Share
Report
Project Members
Followers0|Likes0
Related projects
Empty


Comment