OngoingInverter_kicad file
STDInverter_kicad file
451
0
0
0
Mode:Full
License
:Public Domain
Creation time:2021-12-23 14:47:17Update time:2022-06-26 06:51:54
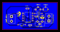
Description
Inverter is designed using two transistors TIP41 & TIP42 WIth IC 555 timer in Astable mode to Switch the transistors...
Design Drawing
The preview image was not generated, please save it again in the editor.BOM
Bom empty
CloneAdd to Album
0
0
Share
Report
Project Members
Followers0|Likes0
Related projects
Empty


Comment