OngoingLab Bench Power Supply
STDLab Bench Power Supply
317
0
0
0
Mode:Full
License
:Creation time:2020-04-11 18:39:26Update time:2024-09-27 18:39:46
Description
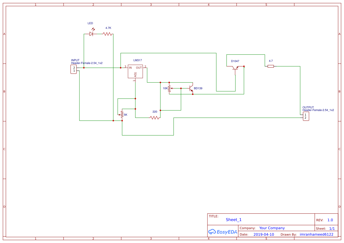
Design Drawing
The preview image was not generated, please save it again in the editor.BOM
Bom empty
CloneAdd to Album
0
0
Share
Report
Project Members
Followers0|Likes0
Related projects
Empty


Comment