Ongoingsmps SY-90W
STDsmps SY-90W
546
0
0
0
Mode:Full
License
:Public Domain
Creation time:2019-09-25 21:24:24Update time:2019-09-30 20:38:03
Description
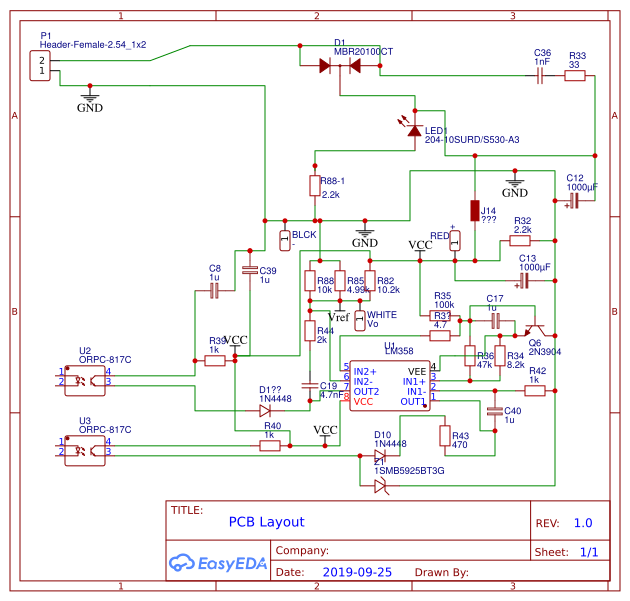
Design Drawing
The preview image was not generated, please save it again in the editor.BOM
Bom empty
CloneAdd to Album
0
0
Share
Report
Project Members
Followers0|Likes0
Related projects
Empty


Comment