OngoingIRBRIDGE_NODEMCU
STDIRBRIDGE_NODEMCU
329
0
0
0
Mode:Full
License
:Creation time:2021-06-24 14:17:11Update time:2021-10-26 08:41:11
Description
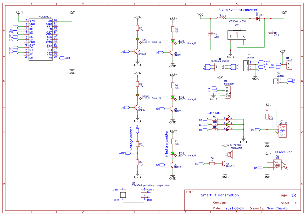
control the ir device
Design Drawing
The preview image was not generated, please save it again in the editor.BOM
Bom empty
CloneAdd to Album
0
0
Share
Report
Project Members
Followers0|Likes0
Related projects
Empty


Comment