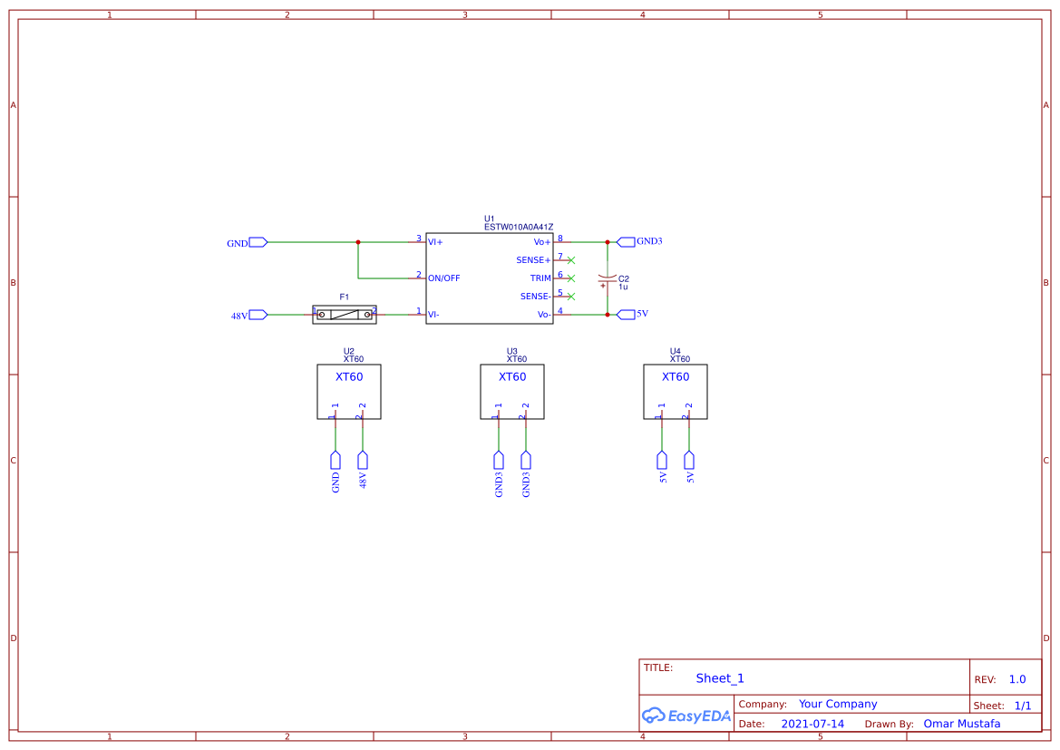
OngoingEESTW010A0A41Z converter
STDEESTW010A0A41Z converter
316
0
0
0
Mode:Full
License
:Creation time:2021-07-14 19:20:31Update time:2021-07-18 06:15:41
Description
Design Drawing
The preview image was not generated, please save it again in the editor.BOM
Bom empty
CloneAdd to Album
0
0
Share
Report
Followers0|Likes0
Related projects
Empty


Comment