© 2024 EasyEDA Some rights reserved ISO/IEC
Brand new interactions and interfaces
Smooth support for design sizes of over 3W
devices or 10W pads
More rigorous design constraints, more
standardized processes
For enterprises, more professional users
Easy to use and quick to get started
The process supports design scales of 300
devices or 1000 pads
Supports simple circuit simulation
For students, teachers, creators
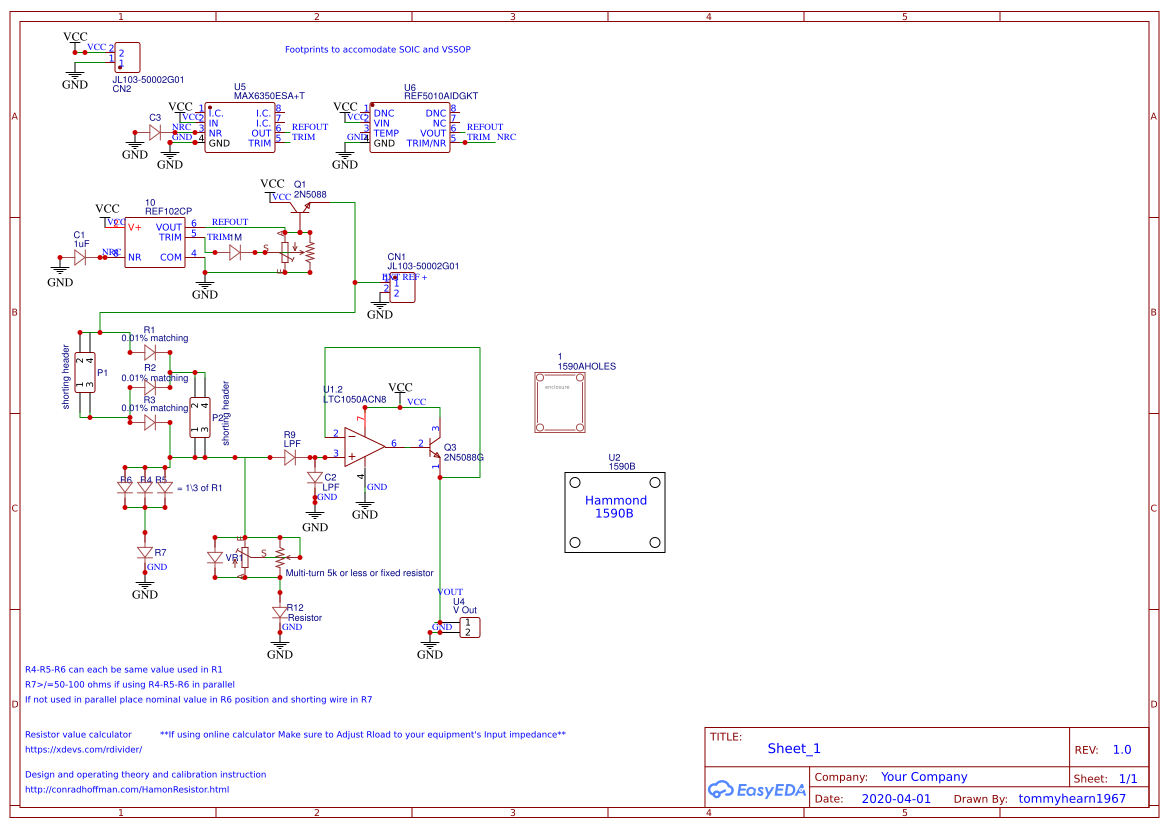
STD Hamon divider pcb
Mode:
| ID | Name | Designator | Footprint | Quantity |
|---|---|---|---|---|
| 1 | 0805 .01UF | C1 | C0805 | 1 |
| 2 | 0805 1UF | C2 | C0805 | 1 |
| 3 | 1590A ENCLOSURE | ENCL1 | 1590A ENCLOSURE | 1 |
| 4 | shorting header | P1,P2 | HDR-2X2/2.54 | 2 |
| 5 | GND | P3,P5 | BANANA SOCKET | 2 |
| 6 | VOUT | P4 | BANANA SOCKET | 1 |
| 7 | Banana socket | P6 | BANANA SOCKET | 1 |
| 8 | RESISTORSMDPTH | R1,R2,R3,R4,R5,R6,R7,R9 | RESISTOR_SMD+THTUNIVERSAL_2512_RM10_HANDSOLDERING | 8 |
| 9 | VR1 | R8 | TRIMMER_BOURNS_3250W | 1 |
| 10 | VR2 | R10 | TRIMMER_BOURNS_3005_MIRROR | 1 |
| 11 | 1X2 | U3 | PIN HEADER CONNECTOR 1X2 PINS_PITCH 2.54MM | 1 |
| 12 | 4.2v | U4 | BATTERYPAD 9V | 1 |
| 13 | MIC5255-3.0YD5-TR | U6 | SOT-23-5_L3.0-W1.7-P0.95-LS2.8-BL | 1 |
| 14 | LTC1050ACN8 | U1 | DIP8 | 1 |
| 15 | AD8571ARZ | U2 | SOIC8 | 1 |
Unfold
Loading...
Do you need to add this project to the album?