Editor Version ×
recommended

Profession

free

Brand new interactions and interfaces

Smooth support for design sizes of over 3W

devices or 10W pads

More rigorous design constraints, more

standardized processes

For enterprises, more professional users

Standard

Easy to use and quick to get started

The process supports design scales of 300

devices or 1000 pads

Supports simple circuit simulation

For students, teachers, creators

Ongoing

STD SMT solder paste and flux dispenser

SMT solder paste and flux dispenser

Project tags

License

CC-BY 3.0

License: CC-BY 3.0

Mode:

Mode

Editors' pick

Editors' pick

  • 5.8k
  • 0
  • 11
Update time: 2021-12-24 08:17:39
Creation time: 2019-06-21 02:26:07
Description

Description

**WORK IN PROGRESS** > - Follow to github: https://github.com/puzrin/dispenser for documentation and firmware. This page is for PCB and components order only. > - Visit [hackaday.io](https://hackaday.io/project/166699-solder-paste-and-flux-dispenser) page to track progress and ask any questions.
Design Drawing

Design Drawing

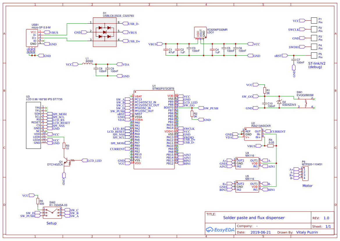
schematic diagram
1 /
PCB
1 /
The preview image was not generated, please save it again in the editor.
Project Attachments

Project Attachments

Empty
Project Members

Project Members

Target complaint
Related Projects
Change a batch
Loading...

Comment

Add to album ×

Loading...

reminder ×

Do you need to add this project to the album?

服务时间

周一至周五 9:00~18:00
  • 0755 - 2382 4495
  • 153 6159 2675

服务时间

周一至周五 9:00~18:00
  • 立创EDA微信号

    easyeda

  • QQ交流群

    664186054

  • 立创EDA公众号

    lceda-cn