Editor Version ×
Standard

1.Easy to use and quick to get started

2.The process supports design scales of 300 devices or 1000 pads

3.Supports simple circuit simulation

4.For students, teachers, creators

Profession

1.Brand new interactions and interfaces

2.Smooth support for design sizes of over 5,000 devices or 10,000 pads

3.More rigorous design constraints, more standardized processes

4.For enterprises, more professional users

Ongoing

STD weather

weather

Project tags

License

License:

Mode:

Mode

Editors' pick

Editors' pick

  • 455
  • 0
  • 0
Update time: 2020-10-03 22:17:42
Creation time: 2019-04-06 19:52:50
Description

Description

Empty
Design Drawing

Design Drawing

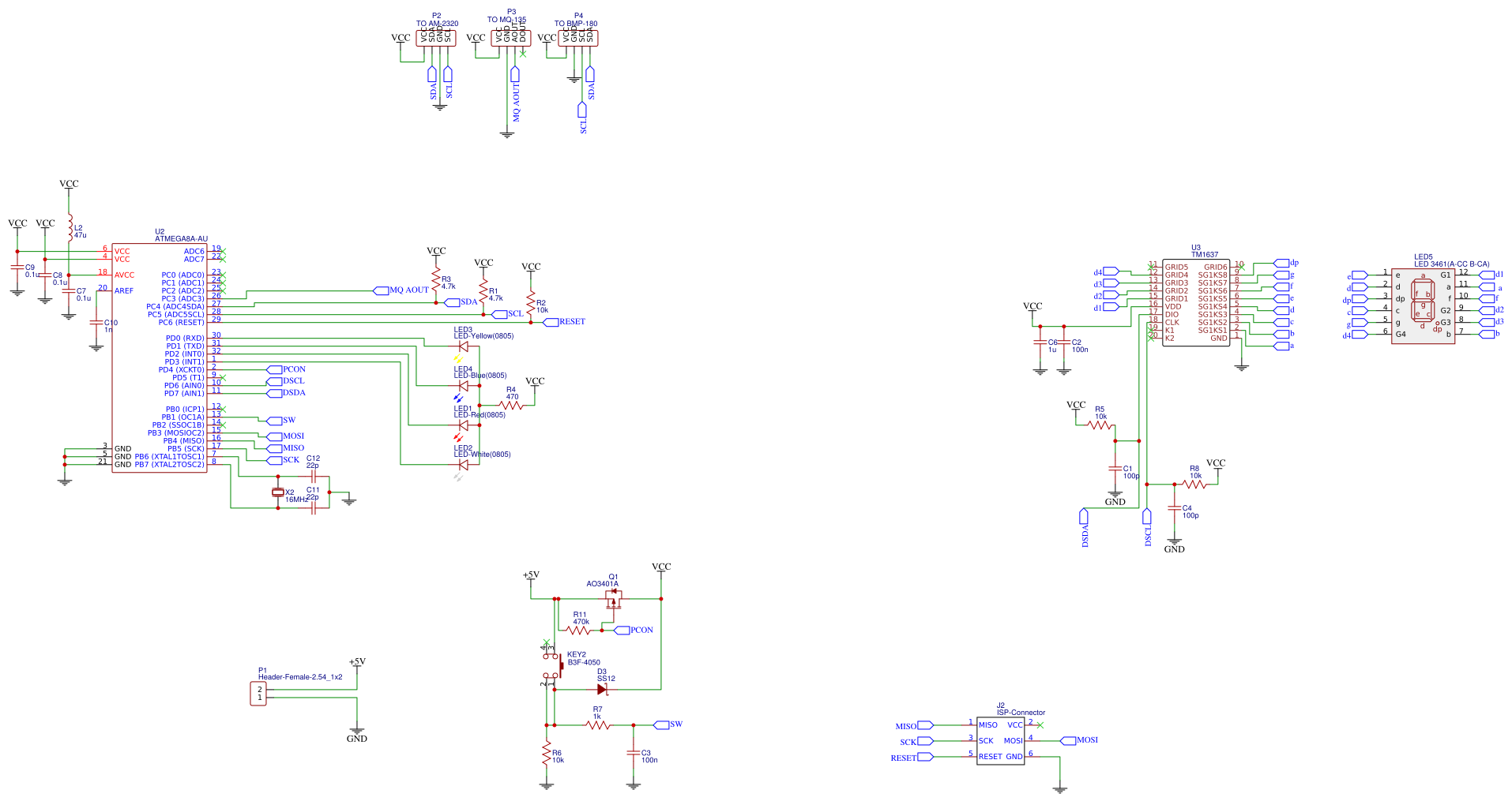
schematic diagram
1 /
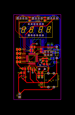
PCB
1 /
The preview image was not generated, please save it again in the editor.
ID Name Designator Footprint Quantity
1 Header-Female-2.54_1x2 P1 HDR-1X2/2.54 1
2 LED-Yellow(0805) LED3 LED-0805 1
3 TO AM-2320 P2 HDR-4X1/2.54 1
4 TO MQ-135 P3 HDR-4X1/2.54 1
5 TO BMP-180 P4 HDR-4X1/2.54 1
6 B3F-4050 KEY2 KEY-12*12 1
7 LED 3461(A-CC B-CA) LED5 LEDSEG_0.36_4 1
8 AO3401A Q1 SOT-23(SOT-23-3) 1
9 47u L2 AXIAL-0.4 1
10 SS12 D3 SMA(DO-214AC) 1
11 ATMEGA8A-AU U2 TQFP-32_7X7X08P 1
12 0.1u C7,C8,C9 CAP_0805 3
13 1n C10 CAP_0805 1
14 22p C11,C12 CAP_0805 2
15 100n C3,C2 CAP_0805 2
16 1u C6 CAP_0805 1
17 100p C1,C4 CAP_0805 2
18 10k R2,R6,R5,R8 0805 4
19 4.7k R1,R3 0805 2
20 470 R4 0805 1
21 470k R11 0805 1
22 1k R7 0805 1
23 ISP-Connector J2 ISP-CONNECTOR 1
24 LED-Red(0805) LED1 LED-0805 1
25 TM1637 U3 SOP-20_300MIL 1
26 16MHz X2 OSC-49S-1 1
27 LED-Blue(0805) LED4 LED-0805 1
28 LED-White(0805) LED2 LED-0805 1

Unfold

Project Attachments

Project Attachments

Empty
Project Members

Project Members

Related Projects
Change a batch
Loading...

Comment

Add to album ×

Loading...

reminder ×

Do you need to add this project to the album?

服务时间

周一至周五 9:00~18:00
  • 0755 - 2382 4495
  • 153 6159 2675

服务时间

周一至周五 9:00~18:00
  • 立创EDA微信号

    easyeda

  • QQ交流群

    664186054

  • 立创EDA公众号

    lceda-cn