Editor Version ×
Standard

1.Easy to use and quick to get started

2.The process supports design scales of 300 devices or 1000 pads

3.Supports simple circuit simulation

4.For students, teachers, creators

Profession

1.Brand new interactions and interfaces

2.Smooth support for design sizes of over 5,000 devices or 10,000 pads

3.More rigorous design constraints, more standardized processes

4.For enterprises, more professional users

Ongoing

STD Problematic amp

Problematic amp

Project tags

License

Public Domain

License: Public Domain

Mode:

Mode

Editors' pick

Editors' pick

  • 417
  • 0
  • 0
Update time: 2022-09-17 07:03:52
Creation time: 2020-12-21 17:58:53
Description

Description

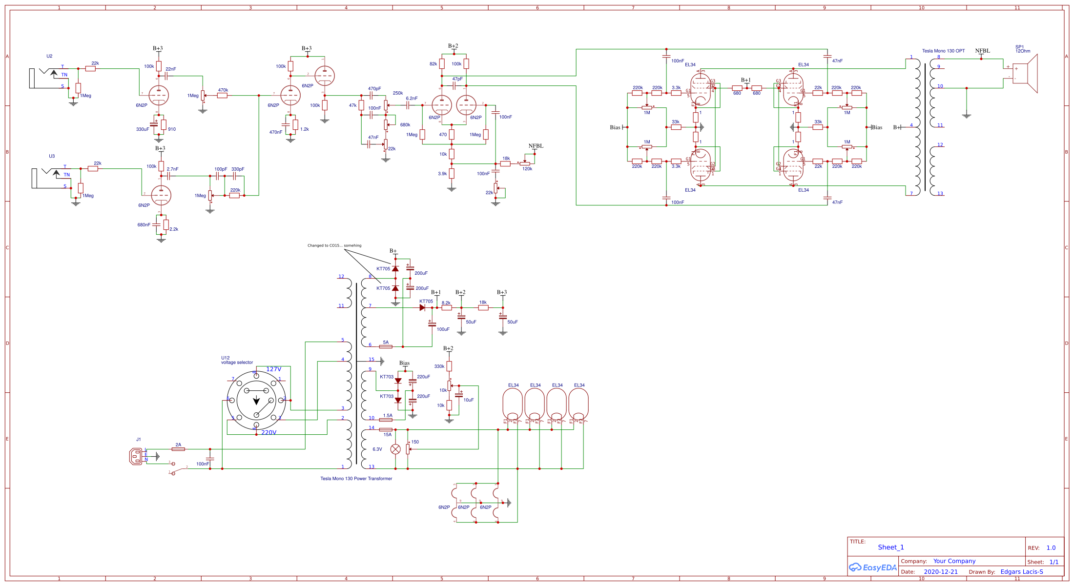
tube amp with problems

Design Drawing

Design Drawing

schematic diagram
1 /
PCB
1 /
The preview image was not generated, please save it again in the editor.
ID Name Designator Quantity
1 KT703 D5,D4 2
2 KT705 D1,D2,D3 3
3 NFBL tone SW1 1
4 100k R14,R3,R4,R28,R13 5
5 3.3k R36,R38 2
6 22k R37,R6,R7,R35 4
7 220k R42,R44,R39,R40,R43,R45,R47,R48,R10 9
8 18k R63,R25 2
9 8.2k R58 1
10 10k R46,R20 2
11 330k R34 1
12 1 R31,R30,R33,R32 4
13 910 R1 1
14 2.2k R2 1
15 33k R53,R54 2
16 1Meg R5,R8,R22,R21 4
17 680 R29,R57 2
18 82k R27 1
19 470k R11 1
20 1.2k R12 1
21 3.9k R23 1
22 470 R19 1
23 47k R18 1
24 15A F3 1
25 1.5A F2 1
26 2A F5 1
27 5A F1 1
28 100nF C24,C10,C13,C14,C25,C35 6
29 6.2nF C12 1
30 470nF C8 1
31 680nF C47 1
32 47pF C15 1
33 330pF C7 1
34 100pF C6 1
35 47nF C26,C23,C11 3
36 470pF C9 1
37 2.7nF C5 1
38 22nF C4 1
39 Cnnector IEC J1 1
40 Tesla Mono 130 Power Transformer U7 1
41 6.3V LA1 1
42 voltage selector U12 1
43 1M R50,R49,R52,R51 4
44 1Meg R56,R9 2
45 680k R16 1
46 10k R41 1
47 120k R26 1
48 250k R15 1
49 22k R17,R24 2
50 150 R59 1
51 12Ohm SP1 1
52 220uF C2,C22 2
53 100uF C1 1
54 200uF C20,C21 2
55 50uF C19,C18 2
56 330uF C3 1
57 10uF C16 1
58 6.3mm Mono Jack U3,U2 2
59 Tesla Mono 130 OPT U6 1
60 EL34 U1,U9,U10,U11,U8,U5,U4,U13 8
61 6N2P V3,V9,V14,V4,V6,V5 6
62 6N2P V17,V1,V2 3

Unfold

Project Attachments

Project Attachments

Empty
Project Members

Project Members

Related Projects
Change a batch
Loading...

Comment

Add to album ×

Loading...

reminder ×

Do you need to add this project to the album?

服务时间

周一至周五 9:00~18:00
  • 0755 - 2382 4495
  • 153 6159 2675

服务时间

周一至周五 9:00~18:00
  • 立创EDA微信号

    easyeda

  • QQ交流群

    664186054

  • 立创EDA公众号

    lceda-cn