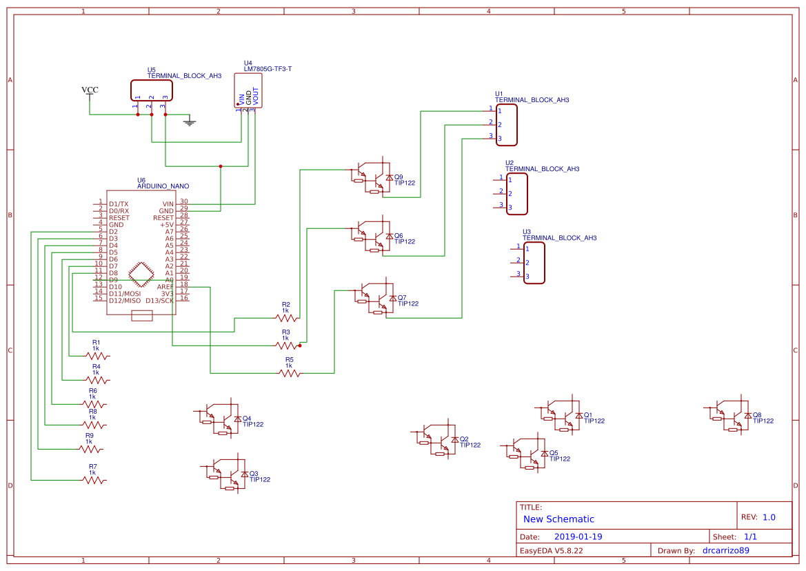
OngoingARDUINO NANO PARA SEMAFOROS 3 VIAS
STDARDUINO NANO PARA SEMAFOROS 3 VIAS
530
0
0
0
Mode:Full
License
:Creation time:2019-01-19 16:10:24Update time:2019-01-19 18:04:48
Description
Design Drawing
The preview image was not generated, please save it again in the editor.BOM
Bom empty
CloneAdd to Album
0
0
Share
Report
Project Members
Followers0|Likes0
Related projects
Empty


Comment