OngoingRobosaurus
STDRobosaurus
202
0
0
0
Mode:Full
License
:Creation time:2019-10-16 17:45:12Update time:2019-10-26 20:55:00
Description
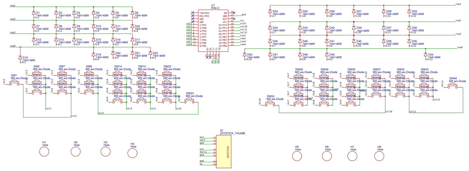
Design Drawing
The preview image was not generated, please save it again in the editor.BOM
Bom empty
CloneAdd to Album
0
0
Share
Report
Project Members
Followers0|Likes0
Related projects
Empty


Comment